Liệu Cardano có thể đạt được TPS tương tự như Solana không?
Ngày 13 tháng 03 năm 2025

Charles Hoskinson đã tuyên bố rằng Cardano có thể thách thức Solana về TPS trong khi vẫn duy trì được tính phi tập trung. Giao thức Ouroboros Leios nhằm mục đích tăng cường khả năng mở rộng của Cardano. Chúng ta hãy cùng tìm hiểu xem Cardano có khả thi để cạnh tranh với Solana về mặt này hay không.
Thông lượng cao: Điều chỉnh cơ chế đồng thuận theo các điều kiện thực tế
Nhìn chung, thông lượng của Blockchain bị giới hạn bởi các điều kiện thực tế. Các điều kiện này thống nhất trên tất cả các dự án Blockchain. Về lý thuyết, tất cả các Blockchain đều có thể đạt được TPS cao.
Tuy nhiên, các dự án khác nhau về cách sử dụng các điều kiện thực tế này để đạt được các đặc tính mong muốn. Các nhóm phải cân bằng giữa Phi tập trung, bảo mật và khả năng mở rộng. Ví dụ, việc ưu tiên khả năng mở rộng cao có thể đòi hỏi phải hy sinh một số cấp độ Phi tập trung.
Mỗi nhóm dự án thiết kế một cơ chế đồng thuận mạng—phương pháp mà các node trong mạng giao tiếp để thống nhất về một trạng thái tổng thể duy nhất.
Hiểu về thông lượng
Thông lượng đề cập đến số lượng giao dịch được mạng xử lý trong một khung thời gian nhất định, thường được biểu thị là TPS. Đối với cuộc thảo luận này, chúng tôi sẽ giả định kích thước giao dịch trung bình là 250 byte và loại trừ việc thực hiện hợp đồng thông minh, đòi hỏi sức mạnh tính toán bổ sung.
Khả năng mở rộng có thể được đánh giá bằng số lượng giao dịch hoặc lượng dữ liệu được xử lý trong một khoảng thời gian nhất định.
Trong bài viết này, chúng tôi sẽ đề cập đến nhiều dự án. Điều quan trọng là phải hiểu được sự khác biệt ở cấp độ khối.
Blockchain thế hệ đầu tiên
Blockchain thế hệ đầu tiên truyền thống như Bitcoin hoạt động như sau. Một nhà sản xuất khối được chọn ngẫu nhiên (người đóng block) tạo ra một khối. Khi khối hoàn thành, nó được phát đến các node khác có thể xác thực nó. Khi khối được xác thực, một node được chọn ngẫu nhiên khác bắt đầu xây dựng một khối mới.

Cách tiếp cận này không hiệu quả vì sức mạnh tính toán và băng thông không được sử dụng hết. Hầu hết thời gian, các node hầu như không có gì để xử lý. Chúng chỉ có thể xác thực các giao dịch mới được gửi vào mem-pool.
Do đó, thông lượng của thế hệ Blockchain đầu tiên là thấp. Nó được xác định bởi tần suất tạo ra các khối và kích thước khối.
Một khối Bitcoin có kích thước khoảng 1 MB và trung bình cứ mười phút lại có một khối mới được tạo ra.

Mỗi khối có thể chứa khoảng 4.000 giao dịch, nhưng thông lượng chủ yếu bị hạn chế bởi thời gian khối dài (tần suất khai thác thấp). Tỷ lệ TPS của Bitcoin là 7.
Vấn đề là các giao dịch chỉ có thể được đưa vào khối mới sau 10 phút kể từ khi khối trước đó được thêm vào. Hầu hết thời gian, các node không có nhiều việc phải làm, chỉ chờ khối tiếp theo được tạo ra.
Solana
Solana đã giới thiệu một hình thức đồng thời và tối ưu hóa độc đáo. Thay vì phát sóng các khối như một đơn vị duy nhất khi hoàn thành, các khối được chia thành các phần nhỏ hơn gọi là shreds.
Các nhà sản xuất khối (người lãnh đạo) truyền phát các shreds này trong khi chúng đang được xây dựng. Các node khác bắt đầu nhận và xác minh các shreds này ngay cả khi khối vẫn đang được xây dựng. Trong khi các khối được hoàn thiện tuần tự trong sổ cái, Solana tách sản xuất khối khỏi quá trình hoàn thiện.
Về mặt này, Solana tương tự như Ouroboros Leios, chúng tôi sẽ mô tả sau.
Các người đóng block trong Solana không cần phải chờ toàn bộ khối trước đó để bắt đầu xây dựng khối tiếp theo. Các khối được lên lịch trước, cho phép người đóng block tiếp theo bắt đầu làm việc trên khối mới ngay khi slot của nó bắt đầu (theo lịch trình 400ms), ngay cả khi khối trước đó chưa được xử lý đầy đủ.
Trình xác thực xử lý các phần dữ liệu khi chúng đến và cũng có thể thực hiện các giao dịch ""theo suy đoán"" trước khi các khối được hoàn tất.

Lưu ý rằng Node 3 bắt đầu làm việc trên khối tiếp theo (bắt đầu bằng shred 1b) mặc dù khối trước đó (shred 1a-4a) chưa được xử lý đầy đủ.
Solana có thời gian khối là 400 mili giây và kích thước khối tối đa được giới hạn ở mức 128 MB.

Về mặt lý thuyết, có thể chứa tới 512.000 giao dịch trong một khối. Solana tạo ra 2,5 khối mỗi giây, dẫn đến TPS tối đa về mặt lý thuyết là 1,3 triệu.
Tuy nhiên, đây hoàn toàn là ước tính toán học và không tính đến các ràng buộc trong thế giới thực. Trong thực tế, lý thuyết và thực tế thường khác nhau. Hiện tại, Solana không thể đạt được TPS cao như vậy.
Trên thực tế, Solana thường xử lý 2.500 đến 5.000 TPS. Kích thước khối thông thường dao động từ 1 đến 2 MB, cho phép mạng xử lý 10.000 đến 20.000 giao dịch hoặc tối đa 5 MB dữ liệu mỗi giây.
Solana tuân theo một lịch trình cố định của các người đóng block (nhà sản xuất khối). Cứ mỗi 400 mili giây, một người đóng block bắt đầu sản xuất một khối mới, bất kể khối trước đó đã hoàn thành hay chưa. Điều này đôi khi đòi hỏi phải loại bỏ một số khối và các giao dịch trong đó.
Thông lượng tối ưu của Solana là khoảng 2-3 MB mỗi giây, giả sử người dùng không muốn gặp phải các giao dịch không thành công. Mặc dù Solana có thể đạt được thông lượng cao hơn trong thời gian ngắn, nhưng hoạt động liên tục của người dùng thường dẫn đến một số lượng lớn các giao dịch không thành công. Nhiều giao dịch có thể hết hạn và trong những trường hợp cực đoan, có thể cần phải khởi động lại mạng. Solana cần cải tiến thêm nữa để đạt được thông lượng cao hơn và độ tin cậy đồng thời.
Ouroboros Leios của Cardano
Mục tiêu của Ouroboros Leios là đạt được thông lượng gần như tối ưu. Leios cho phép chèn song song các giao dịch vào nhiều khối. Điều này có nghĩa là tại bất kỳ thời điểm nào, về mặt lý thuyết có thể có nhiều nhà sản xuất khối. Tuy nhiên, nhiều khả năng các khối mới sẽ được đúc tại nhiều vị trí khác nhau trong mạng với tần suất cao là hàng chục mili giây.
Đây là sự khác biệt cơ bản giữa Solana và Cardano. Mục tiêu của cơ chế đồng thuận của Solana là xây dựng từng khối một và cố gắng hoàn thành trong vòng 400 mili giây, trước khi người đóng block tiếp theo bắt đầu xây dựng khối tiếp theo.
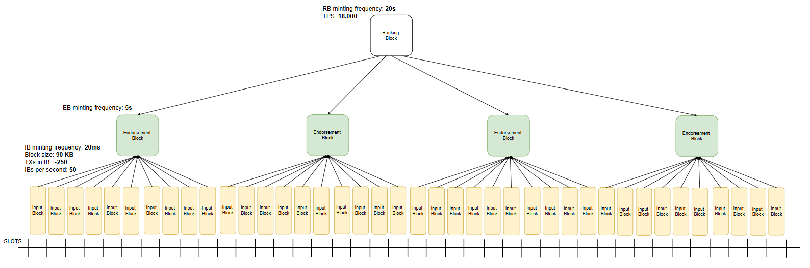
Ouroboros Leios sẽ sử dụng 3 loại khối:
- Xếp hạng khối
- khối chứng thực
- Khối đầu vào
Các khối xếp hạng sẽ được xử lý tuần tự để duy trì nguyên tắc cơ bản của Blockchain. Một trạng thái tổng thể duy nhất sẽ được duy trì.
Input Block là các phương tiện truyền dữ liệu. Các giao dịch mới sẽ được chèn vào chúng. Tần suất đúc của Input Block có thể là 0,2 đến 2 giây.

Một Khối Xếp hạng có thể tham chiếu nhiều khối chứng thực. Các khối chứng thực có thể tham chiếu nhiều Khối Đầu vào. Các giao dịch mới trong các Khối Đầu vào được xác thực so với Khối Xếp hạng cuối cùng. Nhờ mô hình UTxO, các Khối Đầu vào độc lập với nhau về mặt xác thực. Các node có thể xử lý các khối đầu vào và khối chứng thực song song.
Trong mạng, thỏa thuận đa số giữa các node liên quan đến Khối đầu vào đạt được thông qua khối chứng thực. Để xác nhận trạng thái đã thỏa thuận, các chứng chỉ được tạo thường xuyên.
Sức mạnh tính toán và băng thông của các node có thể được sử dụng gần như tối đa. Việc sử dụng tối ưu các tài nguyên này là cần thiết để đạt được TPS cao. Lưu ý rằng tất cả các node trong mạng đều có việc phải làm tại bất kỳ thời điểm nào.

Ouroboros Leios hướng đến mục tiêu đạt được mức độ song song hóa cao nhất có thể trong khi vẫn duy trì tính phi tập trung và trạng thái tổng thể duy nhất. Tôi không tin rằng Cardano sẽ có TPS cao hơn Solana ngay sau khi Leios được triển khai, vì tần suất đúc khối có thể sẽ được thiết lập một cách thận trọng.
Khía cạnh quan trọng là tiềm năng đạt được TPS rất cao một cách dần dần (và an toàn), tùy thuộc vào những gì mạng có thể hỗ trợ. Khi thông lượng Internet tăng lên, tần suất đúc Khối đầu kích thước của chúng cũng có thể tăng lên.
Tương tự như Bitcoin và Solana, thông lượng của Cardano sẽ phụ thuộc vào tần suất đúc khối (Khối đầu vào) và kích thước của chúng.
Nhóm nghiên cứu gần đây đã tiến hành mô phỏng và tiết lộ rằng họ đang thử nghiệm tần suất đúc khoảng 50 đến 100 khối mỗi giây. Hóa ra giới hạn an toàn hiện tại là khoảng 30 đến 50 khối được đúc mỗi giây.

Giả sử kích thước Khối đầu vào là 90 KB, cùng kích thước với khối Cardano hiện tại, thì mỗi khối có thể chứa khoảng 360 giao dịch.
Về mặt giao dịch mỗi giây (TPS), con số này tương đương khoảng 10.800 đến 18.000 TPS. Thông lượng của Cardano sẽ dao động từ khoảng 2,7 MB đến 4,5 MB mỗi giây, tương tự như những gì Solana hiện đang đạt được.
Trên thực tế, TPS có thể thấp hơn vì một số Khối đầu vào có thể chứa các giao dịch trùng lặp. Ngoài ra, Khối đầu vào có thể cần phải nhỏ hơn nếu tần suất đúc cao. Về mặt lý thuyết, có thể thử nghiệm với tần suất đúc thấp hơn và kích thước khối lớn hơn.
Lời kết
Cuộc chiến giành TPS cao nhất bị hạn chế bởi các điều kiện mạng thực tế, giống nhau đối với cộng đồng. Giả sử một cơ chế đồng thuận được thiết kế tốt có thể xử lý xấp xỉ cùng một lượng MB mỗi giây, thì thật thú vị khi thấy nhóm phải thỏa hiệp những gì liên quan đến các thuộc tính mạng khác, đặc biệt là bảo mật và phi tập trung. Phi tập trung cao hơn có thể đặt ra nhiều yêu cầu hơn đối với giao tiếp giữa các node, điều này có thể cản trở việc đạt được khả năng mở rộng cao hơn. Blockchain cũng khác nhau ở nhiều khía cạnh khác, chẳng hạn như độ tin cậy, yêu cầu về phần cứng, độ mạnh mẽ và khả năng chống lại các giao dịch spam.
Blockchain sử dụng phân mảnh có thể xử lý nhiều MB hơn mỗi giây vì chúng chia trạng thái tổng thể thành các trạng thái phụ, về cơ bản là phân vùng mạng thành nhiều mạng độc lập trong khi vẫn duy trì một trạng thái tổng thể duy nhất.
Mặc dù Cardano được tối ưu hóa cho tính phi tập trung cao, nhưng một ngày nào đó nó có thể đạt được thông lượng tương tự như Solana với việc triển khai Ouroboros Leios. Solana được tối ưu hóa cho khả năng mở rộng và sẽ luôn có lợi thế về mặt này. Tuy nhiên, khoảng cách giữa các mạng có thể không rộng như hiện nay.
Nguồn bài viết tại đây
Chia sẻ bài viết này trên Twitter | Facebook | Telegram

Đọc thêm các bài viết liên quan tại thẻ Tags bên dưới